Diagram sistem manufaktur atau diagram alir manufaktur adalah grafis yang menunjukkan proses di sektor industrik manufaktur.
Tujuan utama diagram ini adalah mengomunikasikan tahapan dalam setiap proses, mulai dari bahan baku hingga produk jadi dengan cara yang jelas dan mudah dipahami.
Sebab jika tidak begitu, maka pekerja bisa kewalahan memantau dan mengikuti semua proses kerja yang ada.
Pada artikel ini, Anda akan mempelajari manfaat menggunakan diagram sistem manufaktur, arti simbolnya, serta tips dan trik cara membuatnya.
Manfaat Menggunakan Diagram Sistem Manufaktur
Penggunaan diagram alir dalam industri manufaktur membawa banyak manfaat, seperti:
1. Pemahaman yang lebih baik
Diagram menyajikan proses manufaktur dalam bentuk visual sehingga alur kerja yang rumit dapat terlihat lebih jelas.
Setiap langkah, keputusan, atau perpindahan material ditampilkan secara terstruktur sehingga semua pihak bisa lebih mudah memahami keseluruhan proses tanpa harus membaca dokumen teknis yang panjang.
2. Meningkatkan komunikasi antar departemen
Diagram berfungsi sebagai alat komunikasi yang efektif antara bagian produksi, gudang, quality control (QC), perencanaan, dan tim teknik.
Dengan adanya visualisasi proses, masing-masing tim memiliki pemahaman yang sama terhadap urutan pekerjaan, tanggung jawab, serta waktu pelaksanaan.
Hal ini mengurangi potensi miskomunikasi dan kesalahan koordinasi.
3. Mempercepat identifikasi masalah (troubleshooting)
Ketika terjadi kendala dalam proses produksi, diagram membantu menelusuri titik mana yang menjadi sumber masalah.
Dengan mengetahui posisi hambatan secara cepat, tim dapat melakukan tindakan perbaikan tanpa harus menghentikan seluruh proses terlalu lama.
4. Optimalisasi dan efisiensi proses
Diagram mampu menunjukkan langkah-langkah yang tidak diperlukan, proses yang terlalu panjang, atau area yang berpotensi membuang waktu, tenaga, dan biaya.
Perusahaan dapat menggunakannya untuk program peningkatan seperti Lean Manufacturing, Kaizen, atau Six Sigma untuk mengurangi pemborosan dan meningkatkan produktivitas.
Baca Juga: Mengetahui Beberapa Dasar Akuntansi Perusahaan Manufaktur
Arti Simbol dalam Diagram Sistem Manufaktur
Salah satu komponen utama dalam diagram alir (termasuk yang digunakan di industri manufaktur) adalah simbolnya.
Setiap simbol memiliki arti tersendiri, menunjukan tahapan atau aksi yang berbeda dalam prosesnya.
Berikut ini adalah penjelasan mengenai simbol tersebut:
- Oval: Menjelaskan awal atau akhir dari suatu proses
- Persegi: Menunjukkan aksi atau tugas dalam suatu proses
- Permata: Menyimbolkan titik di mana ada keputusan yang harus diambil (biasa berupa pertanyaan), lalu alur diagramnya akan berubah berdasarkan jawaban
- Jajar Genjang: Menunjukkan input atau output dalam proses
- Panah: Meunjukkan urutan langkah-langkah

Dengan memahami simbol-simbol ini, Anda bisa membaca dan membuat diagram sistem manufaktur dengan lebih lancar.
Baca Juga: Mengetahui Beberapa Dasar Akuntansi Perusahaan Manufaktur
Contoh Diagram Sistem Manufaktur
Diagram sistem manufaktur 1

Diagram di atas menjelaskan proses produksi produk dari bahan mentah hingga barang jadi.
- Proses dimulai dengan penerimaan bahan baku, yang kemudian diperiksa kualitasnya dan dipastikan tidak ada yang cacat. Jika bahan baku memenuhi standar, maka akan disimpan di lokasi yang telah ditentukan sampai dibutuhkan untuk produksi. Jika tidak, maka tidak akan digunakan.
- Selanjutnya, lini produksi dipersiapkan untuk proses manufaktur, termasuk pengaturan peralatan yang diperlukan dan memastikan semua prosedur keselamatan sudah diterapkan.
- Setelah lini produksi siap, proses manufaktur dimulai. Selama proses produksi, bahan baku diubah menjadi produk jadi melalui serangkaian tahapan, yang dapat mencakup pencampuran, pemanasan, pendinginan, atau proses lainnya tergantung pada jenis produk yang diproduksi.
- Sepanjang proses produksi, langkah-langkah quality control diterapkan untuk memastikan produk akhir memenuhi standar yang ditetapkan.
- Setelah produk selesai diproduksi, produk dikemas untuk pengiriman dan penyimpanan. Pengemasan dapat mencakup pelabelan, pembungkusan ke dalam kotak, atau metode pengemasan lainnya tergantung pada kebutuhan produk.
- Produk jadi kemudian disimpan dalam inventaris hingga siap dikirimkan kepada pelanggan atau retailer.
Secara keseluruhan, diagram ini memberikan pendekatan yang jelas dan terstruktur untuk memproduksi sebuah produk dari bahan baku hingga menjadi barang jadi.
Dengan mengikuti langkah-langkah dalam diagram, produsen dapat memastikan bahwa produk yang dihasilkan berkualitas tinggi dan memenuhi standar.
Selain itu, diagram ini menekankan pentingnya prosedur pengendalian kualitas dan keselamatan selama proses manufaktur, yang sangat penting untuk menghasilkan produk yang aman dan andal.
Baca Juga: Good Manufacturing Practice adalah: Pengertian & Manfaatnya
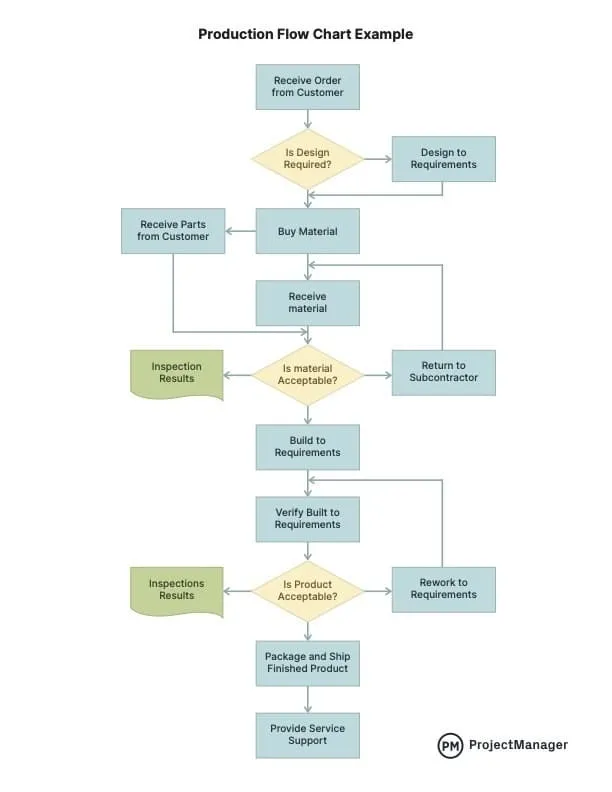
Diagram sistem manufaktur 2

Diagram alur kedua kurang lebih sama dengan diagram sebelumnya, namun terdapat beberapa proses yang berbeda tergantung kebutuhan industri.
- Proses dimulai dari permintaan pelanggan yang kemudian mengarah pada penentuan desain yang dibutuhkan. Dari situ, produk dirancang untuk memenuhi kebutuhan tersebut.
- Selanjutnya, Anda harus membeli material untuk membuat produk. Ketika material diterima, Anda harus memeriksanya terlebih dahulu untuk memastikan material tersebut dapat digunakan. Jika layak, Anda perlu mendokumentasikan hasil inspeksi sehingga Anda dapat melanjutkan ke proses manufaktur produk. Jika tidak layak, material harus dikembalikan kepada vendor tempat pembelian dan menunggu pengiriman pengganti. Ketika material pengganti tiba, kembali ke proses verifikasi dan lanjutkan sampai material tersebut dinyatakan lolos.
- Setelah produk selesai dibuat, verifikasi kembali apakah produk memenuhi persyaratan dan hasil inspeksinya. Jika produk tidak lolos inspeksi, produk harus diperbaiki dan diperiksa kembali hingga lolos. Jika lolos, maka produk harus dikemas dan dikirim.
- Langkah akhir adalah menyediakan dukungan layanan jika diperlukan.
Baca Juga: Pengertian Good Manufacturing Process (GMP) Beserta Regulasi dan Komponenya
Bagaimana Cara Membuat Diagram Sistem Manufaktur
Anda sudah mengetahui cara membaca diagram sistem manufaktur. Sekarang, mari kita lihat bagaimana cara membuatnya:
1. Identifikasi tugas
Pertama, Anda harus mengetahui semua tugas dalam proses produksi, mulai dari awal hingga akhir.
Dalam tahap ini, Anda harus teliti. Jika tidak, bisa-bisa ada tugas yang terlewat dan seluruh proses harus diulang kembali.
Luangkan waktu pada langkah pertama ini dan libatkan tim produksi untuk membantu menyusun langkah-langkahnya.
2. Tambahkan detail pada tugas
Setelah Anda memiliki daftar tugas, Anda perlu menetapkan anggota tim yang bertanggung jawab terhadap setiap tugas tersebut.
Anda juga perlu mengidentifikasi variabel atau kejadian yang mungkin menyebabkan penyimpangan pada proses.
Baca Juga: Barang Defect: Pengertian dan Cara Menanganinya
3. Periksa kembali pekerjaan Anda
Sangat penting memastikan langkah-langkah awal ini sudah benar. Setelah selesai, mintalah para pemangku kepentingan untuk meninjau rancangan Anda.
Mereka akan membantu memastikan bahwa informasi yang dikumpulkan sudah akurat. Jika belum, Anda harus merevisi dua langkah pertama tadi.
4. Buat diagram alur Anda
Setelah mendapatkan persetujuan dari para pemangku kepentingan, Anda dapat mulai menggambar diagram produksi.
Gunakan simbol-simbol yang telah dijelaskan sebelumnya untuk memetakan diagram secara manual atau menggunakan software daring atau software manajemen proyek.
Baca Juga: Perusahaan Manufaktur: Pengertian, Proses Bisnis & Tips Mendirikannya
Tips dan Trik Membuat Diagram Sistem Manufaktur
Berikut beberapa tips dan trik yang dapat membantu Anda membuat diagram manufaktur yang informatif dan mudah dipahami.
1. Pahami proses produksi secara menyeluruh
Seperti yang sudah kami jelaskan sebelumnya, dasar dari diagram yang akurat adalah pemahaman yang mendalam terhadap proses produksi.
Sebelum mulai menggambar diagram, pastikan Anda mengetahui seluruh alur kerja: mulai dari input bahan baku, langkah-langkah proses, mesin yang digunakan, output yang dihasilkan, titik keputusan, hingga pihak-pihak yang terlibat.
Semakin detail pemahaman Anda, semakin akurat diagram yang Anda buat.
Tips tambahan: Lakukan observasi langsung di lapangan untuk melihat alur produksi nyata. Banyak alur proses yang terlihat sederhana di atas kertas, namun kenyataannya lebih kompleks dalam praktiknya.
2. Buat sesederhana mungkin
Tujuan utama diagram adalah menyederhanakan proses, bukan membuatnya semakin rumit. Hindari memasukkan terlalu banyak informasi atau tahap yang tidak perlu ke dalam diagram.
Tips tambahan:
- Jika proses terlalu panjang, pertimbangkan untuk membagi diagram ke dalam beberapa subproses agar tetap mudah dibaca.
- Simpan detail teknis dalam dokumen pelengkap
3. Gunakan simbol standar
Simbol yang sesuai standar memudahkan semua orang memahami arti setiap langkah dalam diagram tanpa perlu banyak bertanya.
4. Manfaatkan warna (color coding)
Pewarnaan dapat meningkatkan kejelasan diagram. Berikan warna berbeda untuk tahap tertentu, seperti:
- Tahap produksi
- Tahap inspeksi
- Tahap perbaikan (rework)
- Tahap transportasi/logistik
Dengan begitu pembaca dapat mengidentifikasi kelompok proses hanya dengan melihat warnanya.
5. Pastikan alur logis dan konsisten
Diagram harus mengalir dari langkah awal hingga akhir secara teratur, umumnya dari kiri ke kanan atau atas ke bawah.
Pastikan urutan proses logis dan tidak membuat pembaca “melompat-lompat” untuk mengikuti alur.
6. Uji diagram yang sudah dibuat
Setelah diagram selesai, telusuri semua jalur kemungkinan (termasuk kondisi keputusan) untuk memastikan alur sudah benar dan tidak ada langkah yang terputus.
Tujuan pengujian:
- Menghindari kesalahan logika proses
- Menemukan bagian proses yang ambigu
- Menentukan area yang berpotensi menjadi bottleneck
7. Minta masukan dari tim
Libatkan operator, QC, teknisi, dan supervisor untuk menilai akurasi diagram. Mereka adalah pihak yang paling memahami detail operasional sehari-hari dan dapat memberikan masukan sangat berharga.
8. Perbarui secara berkala
Diagram bukanlah dokumen sekali pakai. Proses produksi dapat berubah seiring peningkatan teknologi, prosedur baru, atau perubahan sistem kerja.
Oleh karena itu, pastikan diagram selalu diperbarui agar tetap relevan dan akurat.
Baca Juga: Manufacturing Overhead Control: Pembahasan Lengkap dan Tipsnya
Frequently Asked Questions (FAQ):
1. Apa itu diagram alir proses?
Diagram alir proses adalah diagram yang menampilkan alur kerja atau proses dalam bentuk simbol, bangun, dan anak panah.
2. Apa itu sistem manufaktur?
Sistem manufaktur adalah gabungan sumber daya (manusia, mesin, bahan baku, dan lain-lain) untuk memproses bahan mentah menjadi barang jadi.
3. Apa itu diagram alir proses dalam manufaktur?
Dalam industri manufaktur, diagram alir proses menunjukkan alur kerja atau proses dalam memproduksi suatu barang.
Kesimpulan
Diagram sistem manufaktur adalah alat visual yang menjelaskan alur proses industri yang rumit sehingga mudah dipahami.
Dengan diagram ini, pihak yang berkepentingan bisa memahami garis besar proses tanpa harus membaca dokumen teknis yang panjang-panjang.
Untuk mendukung proses manufaktur perusahaan yang modern, gunakan Kledo, software akuntansi dengan fitur manufaktur modern.
Dengan Kledo, Anda bisa menghitung bahan baku ke produk jadi, mencatat biaya overhead, dan juga penyusutan aset dengan sangat mudah.
Yuk, coba Kledo gratis lewat tautan ini.
- Sales Order adalah: Cara Kerja dan Bedanya dengan Invoice - 14 Januari 2026
- Download Contoh Surat Perjanjian Konsinyasi dan Templatenya - 13 Januari 2026
- Neraca Lajur Perusahaan Dagang: Contoh & Cara Membuatnya - 13 Januari 2026
